Instance Verification Kit (IVK)
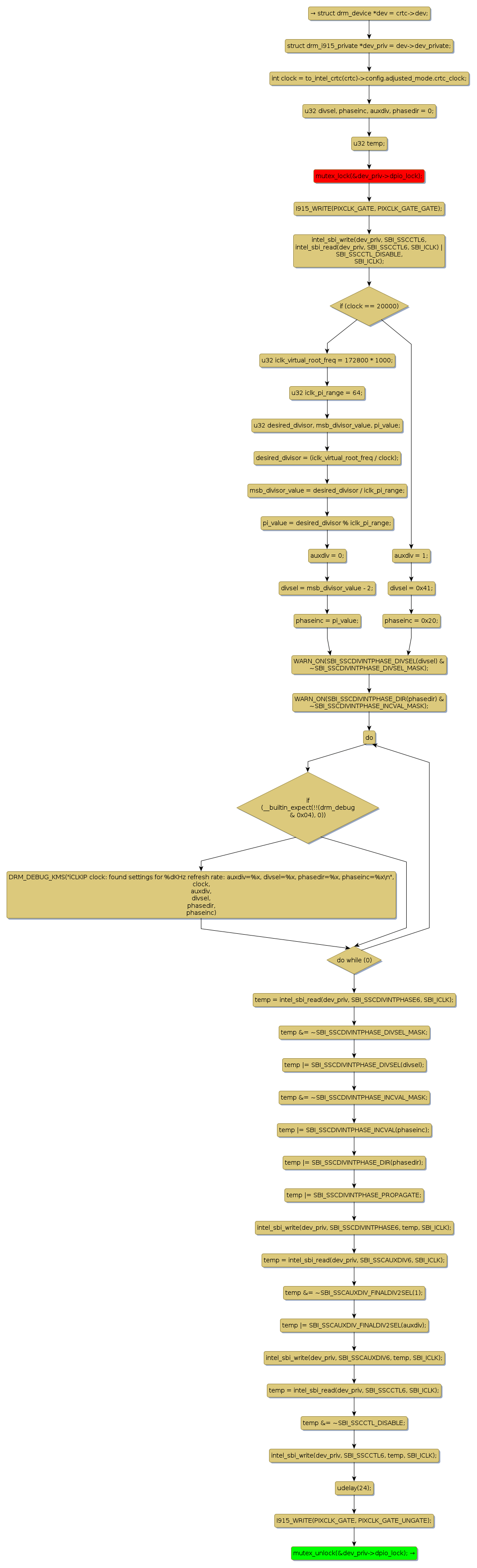
mutex lock @ [100505+33+/linux-3.19-rc1/drivers/gpu/drm/i915/intel_display.c]
Instance Signature: dpio_lock
|
The Matching Pair Graph:
|
|
Function Name
|
Control Flow Graph (CFG)
|
Events Flow Graph (EFG)
|
Source Correspondence
|
|
lpt_program_iclkip
|
|
|
[100244+18+/linux-3.19-rc1/drivers/gpu/drm/i915/intel_display.c]
|